heimoshuiyu 7a31c36c10 Replace react with preact
reduce js file bundle to 20%
2022-12-04 20:08:08 +08:00
2022-07-21 17:31:38 +08:00
2022-07-22 20:54:41 +08:00
2022-12-04 13:55:52 +08:00
2022-12-04 20:08:08 +08:00
2021-05-26 15:47:25 +08:00
2022-11-04 17:42:46 +08:00
2021-05-30 11:14:56 +08:00
2022-01-03 17:19:16 +08:00
2022-11-04 17:42:46 +08:00
2022-11-04 17:42:46 +08:00
2022-06-12 17:17:15 +08:00
2022-07-23 09:49:40 +08:00
2022-07-22 23:51:12 +08:00
2022-07-22 23:51:12 +08:00

MSW Open Music Project

CI

🔴 Demo: https://msw-open-music.live

中文文档

The best way to search for a music is to load up a huge playlist and shuffle until you find it.

A 💪 light weight blazingly fast 🖥️ cross platform personal music streaming platform. Manage your existing music files and enjoy them on any devices.

Front-end web application build with react.js and water.css, back-end build with golang and sqlite.

Introduction

Screenshot

demo1

Features

  • 🔎 Index your existing music files, and record file name and folder information.

  • 📕 Use folder 📁 tag 🏷️ review 💬 to manage your music.

  • 🌐 Provide a light weight web application with multi-language support.

  • 👥 Multi-user support.

  • 🔥 Call ffmpeg with customizable preset to stream your music.

  • 🔗 Share music with others!

Try it if you...

  • Already saved a lot of music files on disk. 🖴

  • Downloaded tons of huge lossless music. 🎵

  • Wants to stream your music files from PC/Server to PC/phone. 😋

  • Wants to share your stored music. 😘

Usage

  1. Modify the secret in config.json

  2. Run back-end server msw-open-music.exe or msw-open-music. Server will listen on 8080 port by default. Then open http://127.0.0.1:8080 to setup first admin account.

The front-end HTML files are under web/build

Setup first admin account

The first administrator account will be active automatically, other administrator accounts need active manually.

Go to register page, select the role to admin, and register the first admin account.

config.json

  • secret string type. Secret to encrypt the session.

  • database_name string type. The filename of sqlite3 database. Will create if that file doesn't exist.

  • addr string type. The listen address and port.

  • ffmpeg_config_list list type, include ffmpegConfig object.

  • file_life_time integer type (second). Life time for temporary file. If the temporary file is not accessed for more than this time, back-end server will delete this file.

  • cleaner_internal integer type (second). Interval for tmpfs checking temporary file.

  • root string type. Directory to store temporary files. Default is /tmp, please modify this directory if you are using Windows. Directory will be created if not exists.

  • permission. Specify each API's permission level.

    • 0 for no permission required.
    • 1 require admin level (highest level) permission.
    • 2 require normal user level permission. That is, both admins and registered users can access to this URL, except anonymous users.
    • If you want to avoid abuse of the playback API, you can adjust the permission level for these 5 playback-related APIs.
      • /get_file get file with io.copy() method
      • /get_file_direct get file with http.serveFile() method
      • /get_file_stream call ffmpeg and stream its stdout output
      • /prepare_file_stream_direct call ffmpeg to convert a file
      • /get_file_stream_direct get the converted file with http.serveFile()
    • Other URLs not metion in config.json will have 0 permission level by default.

For windows user, make sure you have ffmpeg installed.

Development

Any issues or pull requests are welcome.

Major changes log

  • v1.0.0 First version. Implement the core streaming function.
  • v1.1.0 Use React to rewrite the font-end web pages.
  • v1.2.0 Add user, tag, review and other functions for DBMS course project.

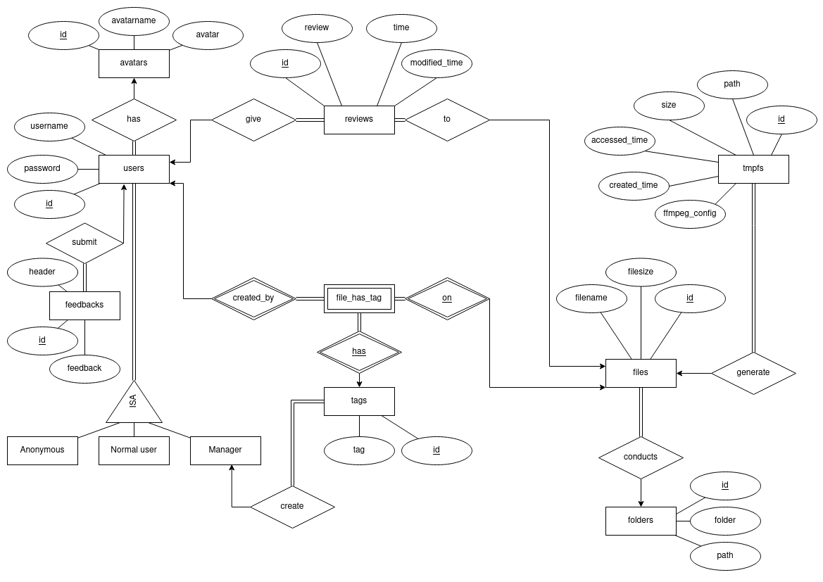
ER Diagram

Database Entities Relationship Diagram

ER Diagram

  • avatar is not using currently

  • The first time you run the program, the server will create an anonymous user with id 1. All users who are not logged in will be automatically logged in to this account.

  • tmpfs is store in memory, which will be empty everytime server restart.

About tmpfs

If the Prepare mode is enabled in the font-wed player, back-end server will convert the whole file into the temporary folder, then serve file. This can avoid ffmpeg pipe break problem cause by unstable network connection while streaming audio.

The default temporary folder is /tmp, which is a tmpfs file system in Linux operating system. Default life time for temporary files is 600 seconds (10 minutes). If the temporary file is not accessed for more than this time, back-end server will delete this file.

Back-end API design

API does not need to respond any data will return the following JSON object.

{
  "status": "OK"
}

Sometime errors happen, server will return the following JSON object, which error is the detailed error message.

{
  "error": "Wrong password"
}

API does not need to send any data should use GET method, otherwise use POST method.

Server use cookies to authenticate a user. Any request without cookies will be consider from an anonymous user (aka. user with ID 1).

Some important source code files:

  • pkg/api/api.go define URL

  • pkg/database/sql_stmt.go define SQL queries and do the init job.

  • pkg/database/struct.go define JSON structures for database entities.

Description
A light weight blazingly fast cross platform personal music streaming platform. Manage your existing music files and enjoy them on any devices.
https://yongyuancv.cn/music
Readme 1.7 MiB
v1.2.0 Latest
2022-07-23 22:33:45 +08:00
Languages
Go 54%
JavaScript 44%
CSS 1.2%
HTML 0.4%
Shell 0.2%
Other 0.2%