2022-07-20 18:16:44 +08:00
2021-12-07 23:23:43 +08:00
2022-07-20 18:16:44 +08:00
2021-05-26 15:47:25 +08:00
2022-06-12 17:17:57 +08:00
2021-05-30 11:14:56 +08:00
2022-01-03 17:19:16 +08:00
2022-07-20 18:16:05 +08:00
2022-07-20 18:16:05 +08:00
2022-06-12 17:17:15 +08:00
2022-01-23 23:56:17 +08:00

MSW Open Music Project

A light weight personal music streaming platform.

Introduction

demo1

[TOC]

What it can do

  • Traverse the specified folder and index files whose extensions meet the requirements.

  • Listening network port. Return to the front-end web page and process API requests.

  • Call ffmpeg to transcode music or video.

  • Manage files' information in the database, including adding tags, comments, etc.

What it won't do

  • Modify your file.

  • Read music metadata (for example, composer, album, genre).

  • Detect file changes (Need to manually update the database).

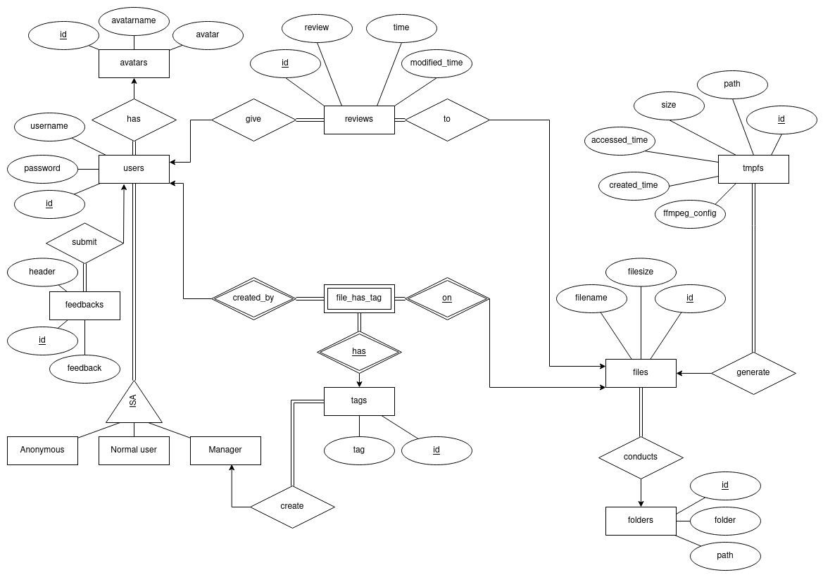
ER Diagram

Entities Relationship Diagram

ER Diagram

  • avatar entity may change in future rc version.

  • The first time you run the program, the server will create an anonymous user with id 1. All users who are not logged in will be automatically logged in to this account.

  • tmpfs is store in memory, which will be empty everytime server restart.

How to build

Compile software from source code. If you use the pre-compiled version, you dont need to do this.

Build the back-end server

make linux or make windows

The executable file is named msw-open-music or msw-open-music.exe

Build the font-end web pages

To build production web page make web

This command will go into web directory and install node_modules. Then execute npm run build command. The built web pages is under web/build directory.

To start the development, run cd web and npm start

Usage

Security Warning (v1.2.0-rc1):

The cookie stored in the client browser is encrypted using the environment variable "SESSION_KEY". The server will trust the client's cookie. Leaking this environment variable may cause security problems. This problem will be fixed in a future rc version.

Password is not hashed in database, which will be fixed in next rc version.

Start back-end server. Server will listen on 8080 port.

Build the font-end web page, then go to http://127.0.0.1:8080

By default:

  • URL matched /api/* will process by back-end server.
  • Others URL matched /* will be served files under web/build/

Run back-end server

Token authencation no longer support in v1.2.0 stable version.

Configuration file is config.json Please modify your token

Default ffmpeg_threads is 1. Seems value larger than 1 will not increase the audio encode speed.

config.json description

  • database_name string type. The filename of sqlite3 database. Will create if that file doesn't exist.
  • addr string type. The listen address and port.
  • token string type. Password.
  • ffmpeg_config_list list type, include ffmpegConfig object.
  • file_life_time integer type (second). Life time for temporary file. If the temporary file is not accessed for more than this time, back-end server will delete this file.
  • cleaner_internal integer type (second). Interval for tmpfs checking temporary file.
  • root string type. Directory to store temporary files. Default is /tmp, please modify this directory if you are using Windows.

Run font-end web page

Open your web browser to http://127.0.0.1:8080 you will see the web pages.

Setup the first admin account

The first administrator account will be active automatically, other administrator accounts need active manually.

Go to register page, select the role to admin, and register the first admin account.

About tmpfs

If the Prepare mode is enabled in the font-wed player, back-end server will convert the whole file into the temporary folder, then serve file using native method. This cqan avoid ffmpeg pipe break problem cause by unstable network connection while streaming audio.

The default temporary folder is /tmp, which is a tmpfs file system in Linux operating system. Default life time for temporary files is 600 seconds (10 minutes). If the temporary file is not accessed for more than this time, back-end server will delete this file.

Change log

  • v1.0.0 First version. Ready to use in production environment.
  • v1.1.0 Use React to rewrite the font-end web pages (Previous using Vue).
  • v1.2.0 Add user, tag, review, video functions for DBMS course work.

Back-end API references

API does not need to respond any data will return the following JSON object.

{
    "status": "OK"
}

Sometime errors happen, server will return the following JSON object, which error is the detailed error message.

{
    "error": "Wrong password"
}

API does not need to send any data should use GET method, otherwise use POST method.

Server use cookies to authencate a user. Any request without cookies will be consider from an anonymouse user.

Some import source code file:

  • pkg/api/api.go define URL

  • pkg/database/sql_stmt.go define SQL queries and do the init job.

  • pkg/database/struct.go define JSON structures for database entities.

Font-end web pages

  • /#/ Get random files.

  • /#/files Search files.

  • /#/files/39 Information of the which id is 39.

  • /#/files/39/review Reviews of the file with file id 39.

  • /#/files/39/share Share page with the file id 39.

  • /#/folders Search folders.

  • /#/folders/2614 Files in folder which id is 2614.

  • /#/manage Manage page.

  • /#/manage/users List users.

  • /#/manage/users/1 Information of user whose id is 1.

  • /#/manage/tags List tags.

  • /#/manage/tags/1 Information of tag which id is 1.

  • /#/manage/feedbacks List feedbacks.

Description
A light weight blazingly fast cross platform personal music streaming platform. Manage your existing music files and enjoy them on any devices.
https://yongyuancv.cn/music
Readme 1.7 MiB
v1.2.0 Latest
2022-07-23 22:33:45 +08:00
Languages
Go 54%
JavaScript 44%
CSS 1.2%
HTML 0.4%
Shell 0.2%
Other 0.2%